Instance Verification Kit (IVK)
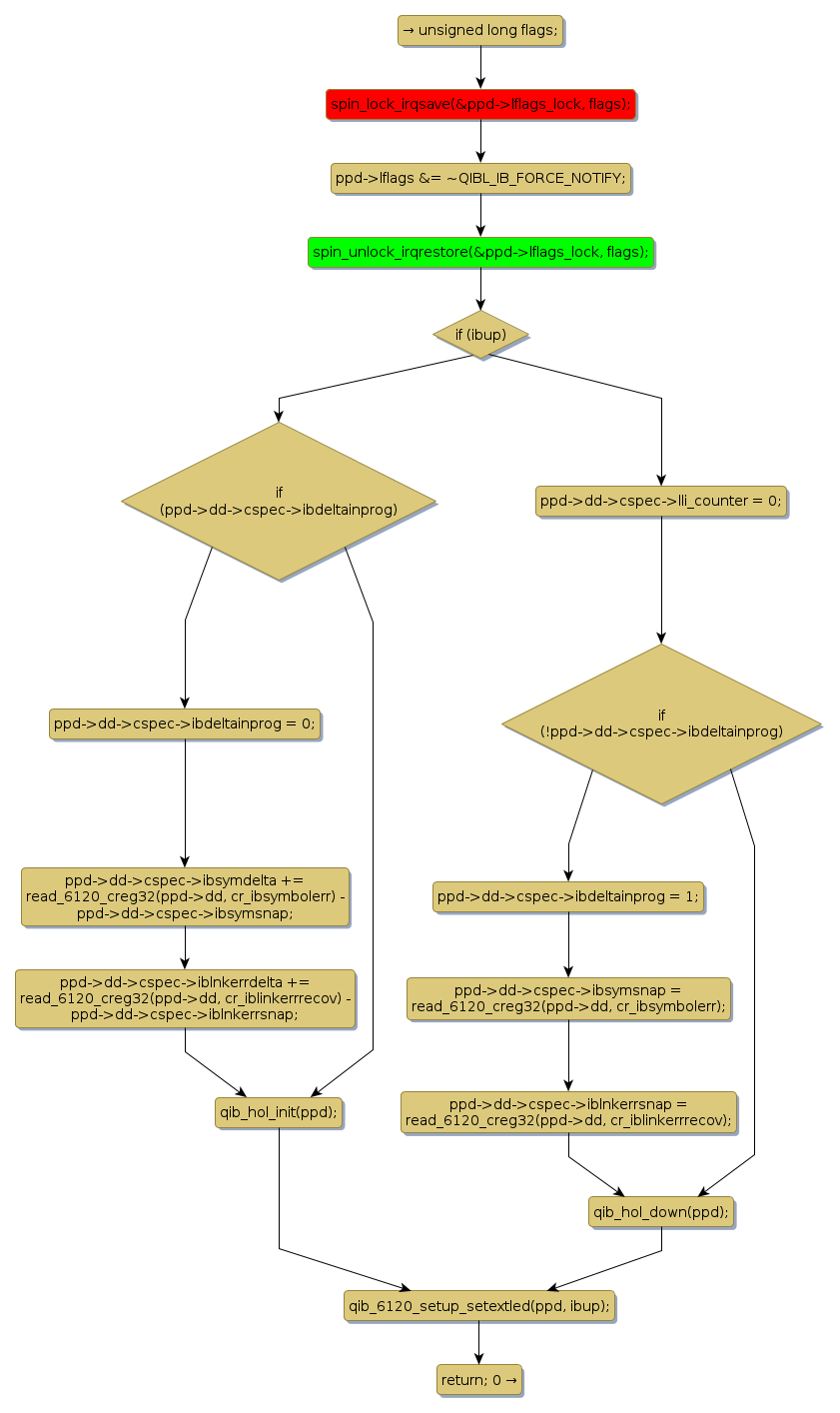
spin lock @ [95105+44+/linux-3.19-rc1/drivers/infiniband/hw/qib/qib_iba6120.c]
Instance Signature: lflags_lock
|
The Matching Pair Graph:
|
|
Function Name
|
Control Flow Graph (CFG)
|
Events Flow Graph (EFG)
|
Source Correspondence
|
|
qib_6120_ib_updown
|
|
|
[95013+18+/linux-3.19-rc1/drivers/infiniband/hw/qib/qib_iba6120.c]
|